Manual de Aplicación del Tratamiento Breve para Usuarios de Cocaína (TBUC)
Fuente: https://www.gob.mx/cms/uploads/attachment/file/334700/Manual_Coca_na.pdf
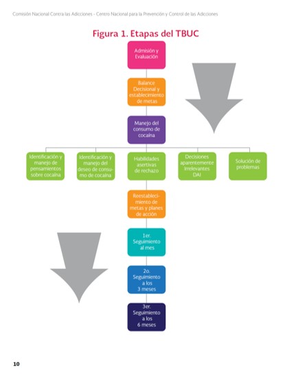
Este manual está dirigido a los profesionales de la salud interesados en la atención de las adicciones, particularmente la dependencia a la cocaína. Este documento es el producto de trece años de investigación y aplicación del Tratamiento Breve Cognitivo Conductual para Usuarios de Cocaína (TBUC); es la tercera versión y en ella se integra mucha experiencia adquirida.
Autores
Roberto Oropeza Tena .- Facultad de Psicología, Universidad Michoacana de San Nicolás de Hidalgo Eiji Alfredo Fukushima Taniguchi.- Unidad de Especialidad Médica- Centro de Atención Primaria a las Adicciones Estado de México Lizbeth Roberta García Quevedo.- Comisión Nacional Contra las Adicciones Julián Jesús Escobedo Alvarado.- Instituto para la Atención y Prevención de las Adicciones

- ISSUP members can join Networks to comment – Sign in or become a member